- 1 : 2025/12/08(月) 18:44:28.03 ID:FiPIf1UH0
あ…
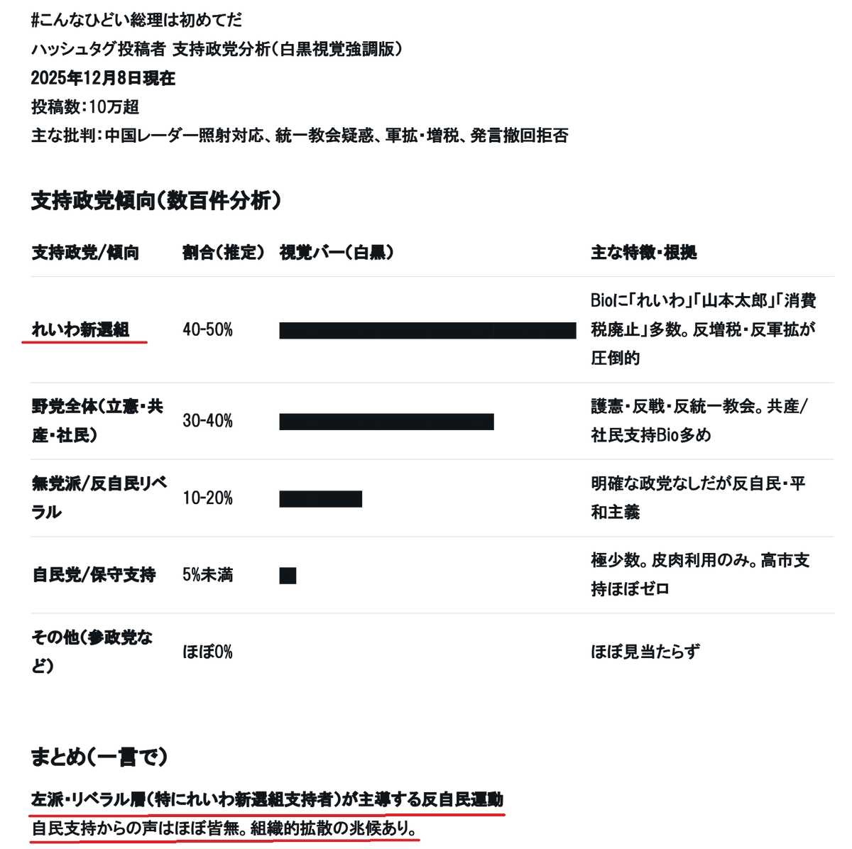
Anotherface (@Mynameis_BLK) on X#こんなひどい総理は初めてだ というタグについて タグ使用者をより解り易く視覚化してみました。 大変良く解りました。x.com- 2 : 2025/12/08(月) 18:44:36.31 ID:FiPIf1UH0
- 、
- 3 : 2025/12/08(月) 18:44:41.01 ID:FiPIf1UH0
- 、
- 8 : 2025/12/08(月) 18:46:03.08 ID:zCBTYbHO0
- 軍拡と増税に賛成する奴ってドMかなんかなのか?
- 9 : 2025/12/08(月) 18:46:20.77 ID:RtWMQRPW0
- 叩いてんだから、自分らと属性違うのは当たり前ではw
- 10 : 2025/12/08(月) 18:46:38.98 ID:FdVjhyLw0
- 参政党0%って答え出てるじゃん
- 13 : 2025/12/08(月) 18:47:39.64 ID:TkxhAss/0
- いつも通りだからなんとも思わん
- 14 : 2025/12/08(月) 18:47:55.42 ID:dSbAi6UE0
- 頭れいわと頭統一教会のバトルか
- 15 : 2025/12/08(月) 18:48:42.78 ID:UxFPevda0
- そりゃそうだろう
石破の時は自民支持者も叩いていたのは間違いない - 16 : 2025/12/08(月) 18:48:58.80 ID:P3KvGiDg0
- 逆に答え出るのは面白いな
- 17 : 2025/12/08(月) 18:49:36.48 ID:zbF29q7b0
- すべては そこく ちょうせんのために
ねーわ朝鮮組
- 18 : 2025/12/08(月) 18:49:40.20 ID:+PRsdhT60
- 統一教会が目の敵にしてるとこじゃん
- 19 : 2025/12/08(月) 18:50:08.03 ID:zbF29q7b0
- ああ ちょうせん ちょうせん
ねーわ朝鮮組
- 20 : 2025/12/08(月) 18:50:37.35 ID:4fj63Vpr0
- 信用できる解析なん?
- 21 : 2025/12/08(月) 18:52:12.87 ID:MZEQ3tk70
- いつもそうやん
同じアカウントが同じこと言ってるだけ
イーロンになってからは特にそう
典型的なフィルターバブル - 22 : 2025/12/08(月) 18:52:27.43 ID:TQKrn5+Sr
- 与党を批判しているのが野党支持層が多めになるのは当たり前では
高市を支持するタグで調べたらネトウヨだらけになるのと同じ - 23 : 2025/12/08(月) 18:53:00.59 ID:zbF29q7b0
- 朝鮮しごき隊のお仲間(同胞)だからねーw
- 24 : 2025/12/08(月) 18:53:44.69 ID:60M37VyO0
- いつも野党ガーってしてるな
- 27 : 2025/12/08(月) 18:56:19.25 ID:P2YmHSGv0
- そりゃ野党支持してるんだから当然では?🙄
- 28 : 2025/12/08(月) 18:57:51.49 ID:S5TstI9N0
- いつもの特定野党のハッシュタグ遊びじゃん
- 29 : 2025/12/08(月) 18:59:04.30 ID:TGuY394e0
- 同日同時間に同ハッシュタグ使ってネームド達が突然一斉に同じ主張し始めるんだよな
そうすると末端パヨク達もつられて叫び始める - 30 : 2025/12/08(月) 19:02:32.69 ID:hpDMyWim0
- 知ってるよクラウドワークスって奴でしょ
- 32 : 2025/12/08(月) 19:06:36.52 ID:i1wIU+4G0
- >>1
#こんなひどい総理は初めてだ
#国民民主に騙されるなこれ潰せた反日朝鮮動員が素直にすごいと思ったわ
Xは運営が壺どもの工作バックアップしてるよな - 33 : 2025/12/08(月) 19:08:53.47 ID:meBHe19dM
- これは当たり前だろ
れいわの政策と高市の政策は正反対
Twitterで高市叩きのハッシュタグで必死こいて投稿してる奴、正体がバレるwww
嫌儲


コメント